登录
|
校外用户注册
分析测试管理服务平台
仪器名称
资产编号
仪器管理员
规格型号
所属单位
检测内容/项目
高级搜索
首页
平台简介
技术集群
电镜集群
质谱集群
核磁集群
冷冻电镜集群
细胞分析集群
动物成像集群
电子探针集群
校级平台
电子显微镜中心
化学分析测试平台
农生环测试中心
医学公共技术平台
冷冻电镜中心
实验动物中心
磁共振成像平台(3T)
磁共振成像平台(7T)
微纳加工中心
药物安全评价中心
社会科学研究基础平台
院系平台
外语学院
传媒与国际文化学院
艺术与考古学院
教育学院
管理学院
物理学院
化学系
地球科学学院
心理与行为科学系
机械工程学院
材料科学与工程学院
能源工程学院
电气工程学院
建筑工程学院
化学工程与生物工程学院
海洋学院
航空航天学院
高分子科学与工程学系
光电科学与工程学院
信息与电子工程学院
控制科学与工程学院
计算机科学与技术学院
生物医学工程与仪器科学学院
生命科学学院
生物系统工程与食品科学学院
环境与资源学院
农业与生物技术学院
医学院
药学院
国际联合学院
工程师学院
浙江加州国际纳米技术研究院
生命科学研究院
仪器预约
平台动态
服务指南
培训信息
联系我们
仪器地图
培训通知
首页
培训信息
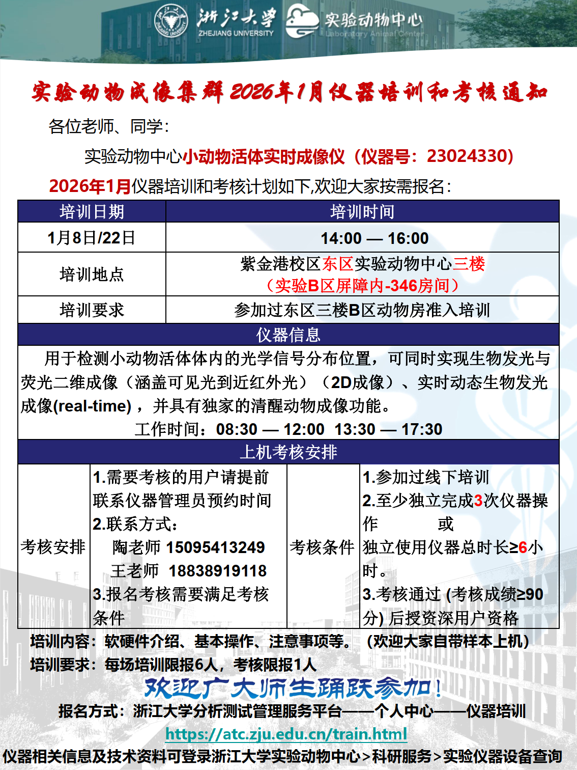
2026年1月实验动物中心小动物活体成像仪培训(3B-346)
发布人:陶斯珏
发布日期:2026-01-05 10:59
浏览次数:1055